Research
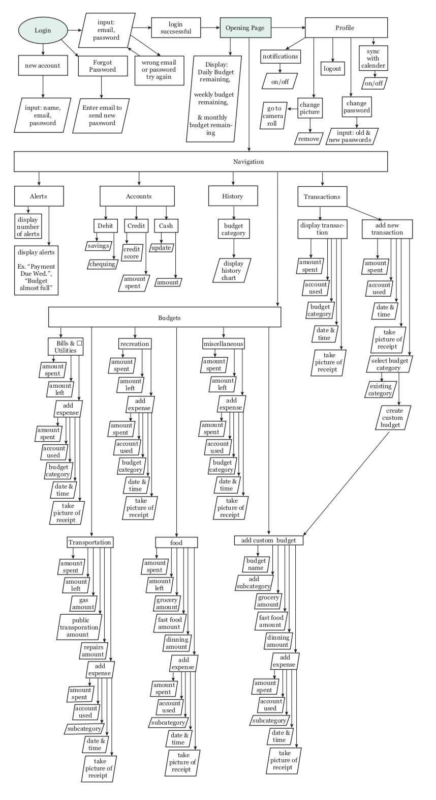
Flowchart
Logo, Pages, and Processes
Promotional Brochure
Budget Bud is a user-friendly budgeting app that aims to organize the budgeting experience and provide efficiency to the user.